大象新闻·河南交通广播记者:雷静
4月17日,记者从洛阳老君山、白马寺景区了解到,由于客流量大,景区已发布限流、预约已满公告,请大家规划好您的行程,并记得出游前先预约!

老君山景区

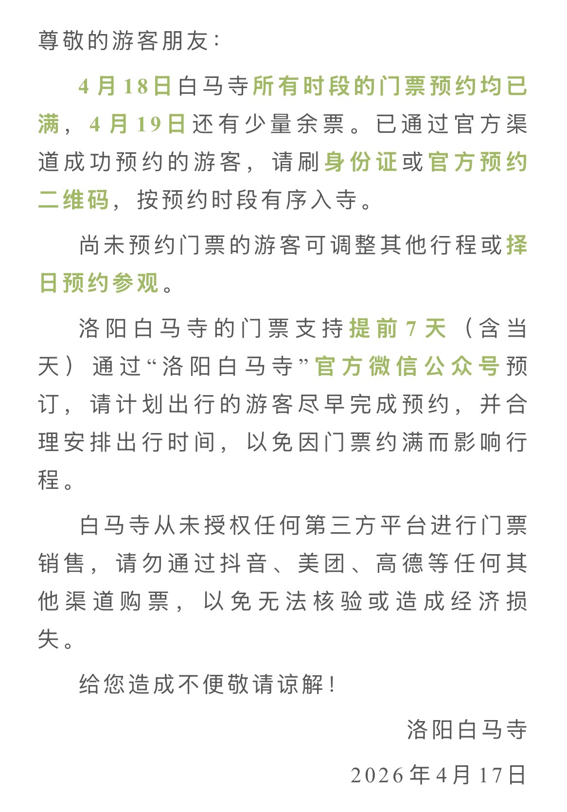
白马寺景区

大象新闻·河南交通广播记者:雷静
4月17日,记者从洛阳老君山、白马寺景区了解到,由于客流量大,景区已发布限流、预约已满公告,请大家规划好您的行程,并记得出游前先预约!

老君山景区

白马寺景区

4月17日,大象新闻从老君山景区公众号获悉,今日预约售票数量已达上限,根据“限量、预约、错峰”的游览要求,已成功预约购票的游客,请按照预约日期凭证入园;未成功预约购票的游客,请合理安排行程预约其他日期入园。
大象新闻·大象财富记者 李莉 张迪驰 1分钱领牡丹鲜切花、公交车“簪花”待客、全城碰一下支付抽优惠权益……今年牡丹文化节,“洛阳宠粉”话题接连引爆全国热搜。为持续升级宠粉福利,4月16日,洛阳文旅联合支付宝发布首批“洛阳宠粉清单”,并为商家
今年,人民海军成立77周年 近期人民海军 在多地组织舰艇开放活动 北海舰队、南海舰队、东海舰队 已发布活动公告 北海舰队 北海舰队近期 位山东青岛、辽宁大连 组织舰艇开放活动 开放时间地点 青岛港三号码头 4月22日(周三)至26日(周日)
4月16日,大象新闻从老君山景区公众号获悉,今日景区预约售票数量已达上限,根据“限量、预约、错峰”的游览要求,已成功预约购票的游客,请按照预约日期凭证入园;未成功预约购票的游客,请合理安排行程预约其他日期入园。
4月15日,记者从洛阳旅游 获悉,洛阳日前开通了“地铁+免费公交”接驳专线,让乘客“乘坐地铁赏牡丹”更省心、更便捷。
今年 人民海军成立77周年 近期人民海军 在多地组织舰艇开放活动 北海舰队、南海舰队、东海舰队 已发布活动公告 北海舰队 北海舰队近期 位山东青岛、辽宁大连 组织舰艇开放活动 开放时间地点 (一)青岛港三号码头 4月22日(周三)至26日(
收到日薪近2000元的工作offer是一种怎样的体验? 近日,一位身高199厘米的“00后”健身教练成功“入职”江苏一景区,成为项羽NPC(非玩家角色),日薪为“身高×10”,即1990元。随着体验经济爆火,NPC成为备受景区青睐的“香饽饽
尊敬的游客朋友: 老君山景区2026年4月15日预约售票数量已达上限,根据“限量、预约、错峰”的游览要求,已成功预约购票的游客,请按照预约日期凭证入园;未成功预约购票的游客,请合理安排行程预约其他日期入园。给您带来不便我们深表歉意!感谢您的
大象新闻·河南交通广播记者 宋冰霜 4月15日,记者从老君山景区了解到,老君山景区今日预约售票数量已达上限,根据“限量、预约、错峰”的游览要求,已成功预约购票的游客,请按照预约日期凭证入园;未成功预约购票的游客,请合理安排行程预约其他日期