在电机控制系统中,栅极驱动器是连接控制器(MCU/DSP)与功率半导体开关(MOSFET/IGBT)的关键接口电路。其主要任务是将控制器的低压弱电信号进行放大,转化为可以高效驱动功率开关器件导通和关断的强电信号。同时也将控制器和驱动电路隔离开,保护控制器的正常工作。
极海针对用户系统设计的多样化需求,推出GHD144xT系列电机栅极驱动器,这款200V单相中压高速栅极驱动IC,专为桥式电路中驱动双N型沟道VDMOS功率管或IGBT而设计,以高集成度、高可靠性、高灵活性三大特质,为电机驱动、DC-DC转换等应用场景提供更优的解决方案。

GHD144xT产品特性

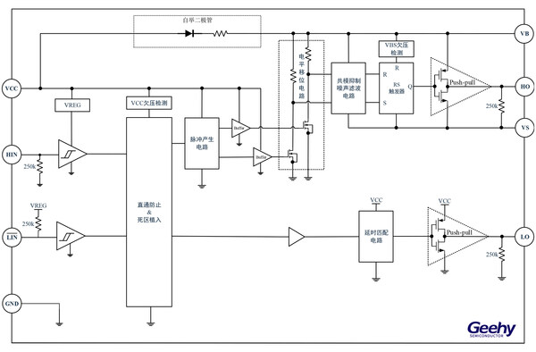
GHD144xT系统框图极简设计,显著降低BOM成本
集成自举二极管:无需外挂,有效减少外围器件数量;
SOP8小型化封装:有助于节省板上空间占用、降低材料成本,为紧凑型电机模组设计提供可能。
强劲驱动,提升系统能效
高速开关能力:峰值输出拉电流1.6A@15V,3.3nF负载下降时间35ns;峰值输出灌电流1.3A@15V,3.3nF负载上升时间55ns,有效提高功率器件的开关速度,降低开关损耗;
高dv/dt噪声抑制:在高频干扰环境下保持信号纯净,防止对周边精密设备产生误干扰。
多重防护,工业级可靠性
宽电压与逻辑兼容:5.5~20V输入电压范围,3.3V/5V逻辑输入兼容,悬浮偏移电压+200V;
保护机制:支持VCC/VBS欠压保护,防止功率管在过低电压下工作;
精准死区控制:内置140ns典型死区时间及直通防止功能,杜绝上下桥臂直通风险;
工作温度范围-40~+105℃,从容应对户外园林及电动工具的严苛工况。
灵活选型
内嵌输入、输出下拉电阻,可稳定输出信号,提升电机驱动能力。输入与输出相位可根据系列型号选择:
GHD1440T:HIN/LIN(同相输入)
GHD1441T:HIN/LIN*(*反相输入)
目标应用场景

运动出行:两轮车、滑板车、电摩等
电动工具:电动扳手、电动螺丝刀、电钻、电锤等
园林工具:割草机、剪枝机、绿篱机、链锯等
清洁工具:电动清洁刷、吸尘器等
极海GHD144xT电机栅极驱动器,可满足电机控制对精简电路设计、提升系统性能的核心需求。极海深耕工业领域多年,致力于将工业性能标准引入电机产品线,现已构建起覆盖"MCU+驱动+功率"的全栈式电机产品矩阵,并配套自研电机控制算法平台,实现了从硬件层到软件算法的深度协同,可为客户提供高品质电机芯片及一站式系统级解决方案。

大象新闻
当地时间3月31日,以色列总理内塔尼亚胡在内阁会议上表示,以色列正在系统性打击伊朗的国家基础设施。他指出,“现在的伊朗已不再是30天前的伊朗”。(总台记者 赵兵 李曌)
人们常说“一天天老去”,但科学发现,衰老并不是像时钟一样稳定地滴答前行。它更像一场悄悄积蓄的暴雨,平时不易察觉,却会在某个年龄节点突然倾盆而下。 比如,许多人在45岁之后会明显感觉到:记忆力开始走下坡路,精力就像旧手机的电量,不仅掉得快,还
随着滨海旅游城市竞争进入“体验经济”深水区,餐饮消费正从配套服务转变为文旅产业的核心竞争力之一。近期,通过对威海旅游及餐饮市场的持续观察发现,消费者对“新鲜、平价、正宗”的极致追求,正在重塑当地海鲜餐饮品牌格局。在众多选择中,个别深耕品质的
消费是国民经济的基础,更是拉动经济增长的核心引擎。“十五五”规划纲要明确提出“扩大优质消费品和服务供给”,中国消费者协会亦将2026年度主题定为“提升消费品质”,传递出国民消费正加速从“数量”向“质量”转变的信号,全方位呼应人民群众日益增长
映象网讯(大象新闻记者 黄向阳 梅靖翌(实习) 通讯员 黄文静 唐培森) 3月25日,在遂平县10千伏遂供19西关大道线01号环网柜综合检修现场,随着中压发电车接入吴房公馆小区环网柜、低压发电车接入县中医院专变低压侧完成负荷转带,作业人员在
2026年全国硕士研究生招生“网上调剂意向采集系统”今日开通。 有调剂需求的考生可通过中国研究生招生信息网查询各招生单位调剂意向缺额信息,最多可填报10个调剂意向。正式调剂服务系统将于4月8日开通,届时可从中选择3个意向一键转为正式调剂志愿
央视军事
随着旅游消费从“观光打卡”向“深度体验”转型,游客行为模式正在重塑旅游城市的商业生态。在山东威海,一个值得关注的现象正在发生:餐饮市场上“游客专享”与“本地专属”的传统分野逐渐消解,一批海鲜餐厅同时成为本地市民日常消费与外地游客主动寻味的选
中国共产党党员,中国工程院院士,通信技术专家,中国电科网络通信研究院(中国电子科技集团公司第五十四研究所)首席专家、研究员孙玉同志,因病医治无效,于2026年3月20日在北京逝世,享年89岁。 孙玉同志是我国国防通信事业的奠基人之一,长期