根据郑州城市一卡通有限责任公司年度工作安排,2026年绿城通老年卡年审工作于4月1日起组织办理。为体现绿城通便民、利民、服务于民的服务宗旨,今年老年卡年审工作将按照“线上为主”“线下为辅”,线上线下相结合的方式开展。在线上年审的基础上,充分考虑部分不能线上年审的老年人的困难,适时启动市内各绿城通客服中心线下年审。上街区采取集中办理的方式进行。具体工作方案如下:
一、办理时间
自2026年4月1日起(线上年审全天24小时)。
二、线上年审
(一)办理形式
1.支付宝搜索“郑州绿城通”小程序、下载“郑好办”APP或者下载“绿城通行”APP,进入老年卡年审模块,按照提示自主操作完成老年卡年审。
(二)办理条件
1.已持有“绿城通老年卡”或者“绿城通居住证-老年卡”的郑州市居民。
2.手机具有“NFC”功能。
3.支付宝搜索“郑州绿城通”小程序、下载“郑好办”APP或者下载“绿城通行”APP并完成实名制注册(本人的手机号码、真实姓名以及身份证号码)。
4.线上支付年度乘客意外伤害保险费10元。
(三)工作安排
一卡通安排工作人员在线提供年审咨询服务,客服热线9616633(每日8:30至17:30),技术维护电话0371-89999010(工作日8:30至12:00,14:00至17:30)。
三、线下年审
(一)办理形式
携带年审相关证件,前往绿城通客服中心办理年审。
(二)服务对象
持有“绿城通老年卡”或者“绿城通居住证-老年卡”的郑州市居民。
(三)所需材料
1.持有“绿城通老年卡”的居民:户口本原件、身份证原件、绿城通老年卡、交纳年度乘客意外伤害保险费10元。
2.持有“绿城通居住证-老年卡”的居民:有效期内居住证原件,身份证原件,绿城通居住证-老年卡,交纳年度乘客意外伤害保险费10元。
(四)办理时间
2026年4月21日起。
(五)办理地点
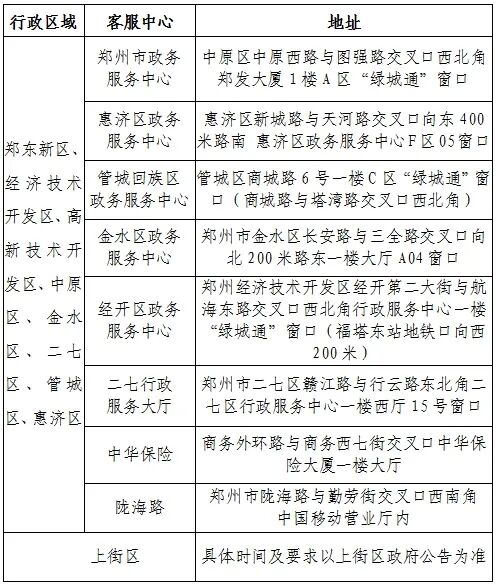
全市8个绿城通客服中心(具体位置见附件)。
四、老年卡新办
新办老年卡采取实时化办理的方式(上街区采取集中办理的方式办理)。
(一)办理形式
1.郑东新区、经济技术开发区、高新技术开发区、中原区、金水区、二七区、管城区、惠济区符合条件的老年人,可持有效证件到绿城通各客服中心动态办理。
2.上街区采取集中办理形式:上街区暂定于 2026年4月23日至4月24日集中办理,具体时间及要求以上街区政府公告为准。
(二)办理条件
1.具有郑州市区内户籍或者有效期内的郑州市居住证,且年满60周岁的老年人。
2.所需证件:
(1)郑州市区内户籍居民:户口本原件、身份证原件、1寸近期免冠彩照1张、年度乘客意外伤害保险费10元。
(2)有效期内郑州市居住证居民:有效期内居住证原件、身份证原件、1寸近期免冠彩照1张、年度乘客意外伤害保险费10元。
(三)办理地址
区域划分及绿城通客服中心位置见附件。
五、特别提醒
(一)老年人所交的“年度乘客意外伤害保险费10元”,保期从2026年5月1日零点生效,至2027年4月30日24点截止。
(二)若身份证原件丢失,可持户籍所在地派出所开具的户籍证明代替身份证原件。
(三)业务咨询电话:0371-9616633(每日8:30至17:30),技术支持电话:0371-89999010(工作日8:30至12:00,14:00至17:30)。
附件:绿城通客服中心位置及上街区新办安排

来源:郑州城市一卡通
春满西华,桃韵飘香。在西华县第二十二届黄桥桃花节盛大举办之际,中国移动河南公司周口分公司全面投身网络保障与反诈宣传工作,以专业担当为这场春日盛会保驾护航。 提前部署,周密筹备。中国移动河南公司周口分公司成立专项保障小组,制定“提前优化、重点
伊朗外交部当地时间23日表示,与美国方面“不存在对话”。美国总统的相关表态旨在降低能源价格并争取实施其军事计划的时间。 特朗普当天稍早前在社交媒体发帖称,“过去两天,美国与伊朗就我们在中东地区敌对行动的全面彻底解决方案进行了非常好且富有成效
河南广播电视台
当地时间3月23日,韩国总统李在明在青瓦台主持召开中央综合防卫会议时指出,在当前国际局势高度复杂多变的背景下,“国防不能交给任何人,最终必须由我们自己承担责任”,并强调“自主国防是综合防卫体系中最核心的关键”。 李在明指出,当前国际形势充满
近日,瑞幸咖啡官宣罗永浩为品牌超大杯推荐官,并在3月23日公布全新广告宣传视频中,复刻“中杯大杯特大杯”经典名场面。 视频中,罗永浩首先与一行人走进一家瑞幸咖啡门店,并向店员表示:“我就来一杯橙 C 美式吧”。 随后镜头转到前台,罗永浩发
当地时间22日晚,伊朗法尔斯通讯社在社交媒体上发布一张图片,内容是伊朗伊斯兰革命卫队向以色列特拉维夫发射的“目击者-136”无人机,弹头上用波斯语写着“我们去特拉维夫吧”,并画了个笑脸。 据美国媒体报道,“目击者-136”无人机成本相对低廉
大象新闻
伊朗国防委员会当地时间23日发表声明称,非交战国的船只若想通过霍尔木兹海峡,其唯一途径是与伊朗进行协调。 声明还强调,伊朗承诺过进行“对等报复”,但也承诺过对袭击发电厂和能源基础设施的行为作出“立即和毁灭性的回应”。 伊朗国防委员会还强调,
养老服务是否便利、安全、可负担,直接关系老年人的获得感和幸福感。日前,民政部等八部门联合印发《关于培育养老服务经营主体促进银发经济发展的若干措施》,从优化服务供给、加强数智化升级、加大扶持力度等关键环节入手,推动养老服务从分散化、低水平向品
根据郑州城市一卡通有限责任公司年度工作安排,2026年绿城通老年卡年审工作于4月1日起组织办理。为体现绿城通便民、利民、服务于民的服务宗旨,今年老年卡年审工作将按照“线上为主”“线下为辅”,线上线下相结合的方式开展。在线上年审的基础上,充分