3月19日,记者从郑州城市一卡通有限责任公司获悉,4月1日起,2026年绿城通老年卡年审工作正式开启。按照“线上为主”“线下为辅”,线上线下相结合的方式,更好地便民、利民、服务于民。
在线上年审的基础上,充分考虑部分不能线上年审的老年人的困难,适时启动市内各绿城通客服中心线下年审。上街区采取集中办理的方式进行具。
其中,4月1日起,线上年审全天24小时。已持有“绿城通老年卡”或者“绿城通居住证-老年卡”的郑州市居民,可支付宝搜索“郑州绿城通”小程序、下载“郑好办”APP或者下载“绿城通行”APP,进入老年卡年审模块,按照提示自主操作完成老年卡年审。
如遇疑问,一卡通安排工作人员在线提供年审咨询服务,客服热线9616633(每日8:30至17:30),技术维护电话0371-89999010(工作日8:30至12:00,14:00至17:30)。
需要线下年审的郑州市民,4月21日起,可携带年审相关证件,前往绿城通客服中心办理年审。
老年卡新办采取实时化办理的方式,可持有效证件到绿城通各客服中心动态办理。其中,上街区采取集中办理的方式办理,上街区暂定于 2026年4月23日至4月24日集中办理,具体时间及要求以上街区政府公告为准。
办理新卡,需具有郑州市区内户籍或者有效期内的郑州市居住证,且年满60周岁的老年人。
需要注意的是,老年人所交的“年度乘客意外伤害保险费10元”,保期从2026年5月1日零点生效,至2027年4月30日24点截止。若身份证原件丢失,可持户籍所在地派出所开具的户籍证明代替身份证原件。
如有疑问,可致电业务咨询电话:0371-9616633(每日8:30至17:30),技术支持电话:0371-89999010(工作日8:30至12:00,14:00至17:30)。
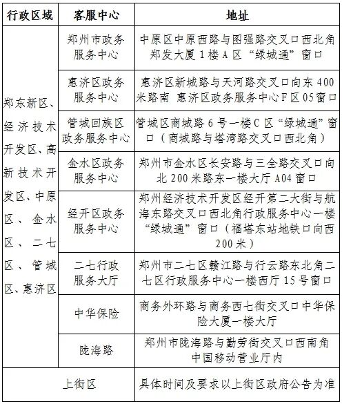
绿城通客服中心位置及上街区新办安排
