大象新闻记者 赵朝阳
3月15日,因所售鸡蛋被博主“王海测评”指出含有人工色素一事,胖东来再次成为关注焦点。该事件的最新进展是,胖东来表示市场监管部门的相关调查以及第三方复检还未出结果,若调查结果显示有问题,会担责。若没有问题,将坚决诉讼维权。

记者注意到,博主“王海测评”于3月15日晚更新视频,称如果原视频个别表述在传播过程中引发理解歧义,将表示诚挚歉意。对可能引发误读的表述,将对视频内容进行必要的说明。
大象新闻记者梳理发现,近年来,胖东来多次针对网络投诉发布声明,并对相关事件进行核实调查,在维护消费者权益的同时,也保障自身合法权益。

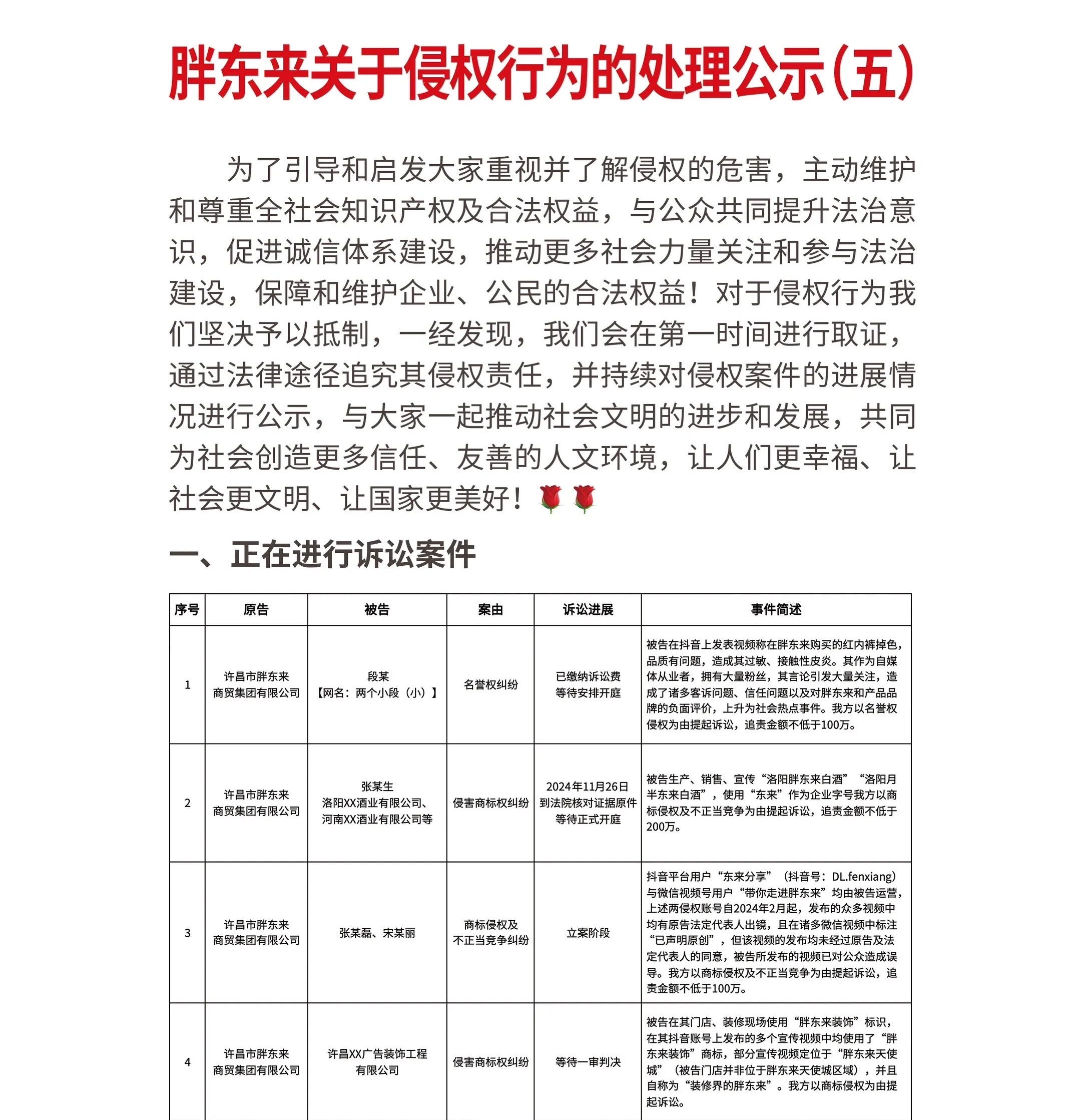
自2025年1月3日起,胖东来已发布11期关于侵权行为的处理公示,内容涉及名誉权、肖像权、不正当竞争等,绝大多数案件已进入司法审理程序。

其中较有关注度的是,2025年2月,博主“两个小段”称胖东来红色女士内裤品质存在问题并导致其过敏。此后,胖东来发布53页的调查报告认定其内裤合格,并提起诉讼进行追责。5月份,经法院审理,判决 “两个小段” 道歉,并赔偿胖东来各项经济损失40万元。
2025年4月25日,博主“柴怼怼”因不断发布涉及胖东来盈利模式、产品质量、企业商誉、公司法定代表人于某来个人名誉的视频。被胖东来以商业诋毁、名誉权纠纷为由提起诉讼,经法院审理,判决被告停止侵权,并赔偿原告各项损失260万元。该案还被列入“新时代推动法治进程2025年度十大案件”。

在维权的同时,针对顾客反映的问题,胖东来调查发现自己有责任时,会对消费者进行道歉,并给予补偿。
2024年6月,有顾客反映新乡胖东来联营餐饮商户“擀面皮”加工场所卫生环境差。胖东来调查核实后,给予投诉顾客10万元现金奖励,对在指定时间段内购买过相关产品的顾客,全部办理退款并每人补偿1000元,总补偿金额达883.3万元 。

2024年8月,新乡胖东来超市接到顾客反馈,称售卖的进口三文鱼刺身存在“隔夜返包销售”情况,超市随即下架商品并启动调查。8月24日胖东来发布公告,给予投诉顾客10万元奖励,并对8月15日、17日、19日购买该商品的顾客办理全额退款及1000元赔偿。
2026年1月5日,胖东来发布关于网友反馈“胖东来茶叶有苍蝇”的情况说明,称“客服人员在处理顾客反馈时,未按照公司标准和流程处理,向顾客真诚地表达歉意”,并承诺会对事件进行严格的调查落实。
胖东来曾公开表示建立食品安全监督举报奖励机制,对于能够提供涉及胖东来食品安全问题有效线索的,一经查证属实,会给予当事人奖励。