大象新闻记者 张建良 梅靖翌(实习)
2026全国农业机械展览会由中国农业机械工业协会、中国农业机械化协会、中国农业机械流通协会联合主办,以科技驱动,助力农业装备创新升级为主题,将于3月27日 —29日在河南驻马店国际会展中心举行。
作为3月全国农机行业压轴大戏,本届展会辐射力强、人气火爆:展位已全部售罄,参展企业超600家,展览面积突破6万平方米,国内外行业龙头踊跃参展,充分彰显春季农机市场强劲需求与展会吸引力。
展会共设 A、B、C、D、E、F、Z 七大展区及室外烘干设备专区,涵盖特装、标准、净地及室外烘干设备展位,集中展示高效智能农业机械最新成果。
其中,A展馆全部为室内净地展位,展位规格为3米*6米,设置展位111个,参展商包括34家农机企业和四川达州专业展区,展示产品包括:液压翻转犁、玉米播种机、移栽机、打捆机、施肥机、割台等农机产品。


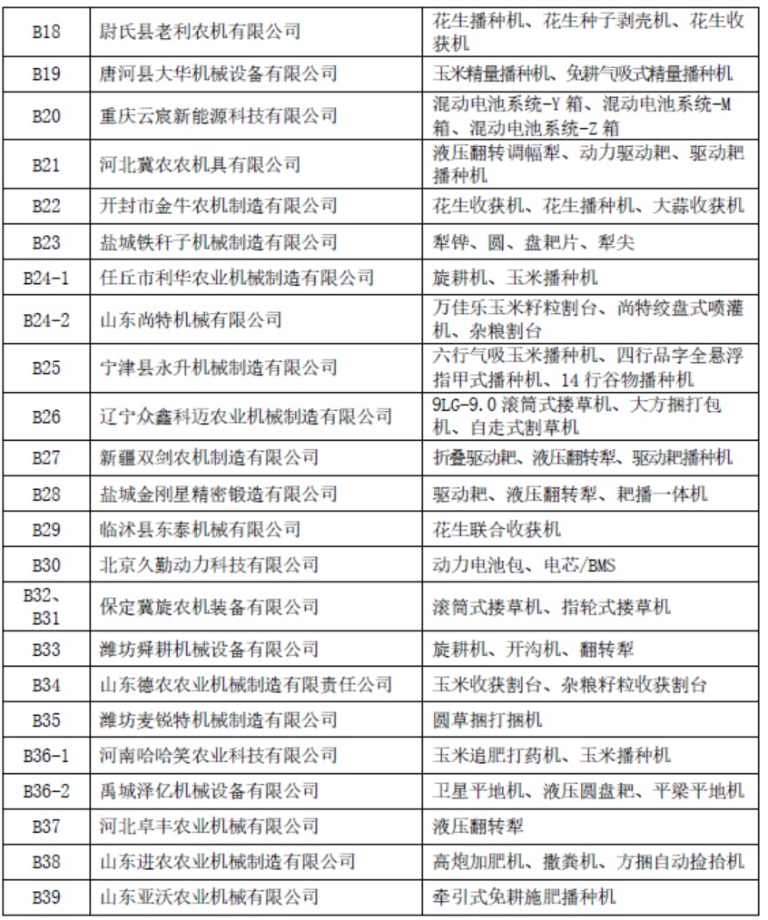
B展厅为室内特装展厅,展览面积10000平,展示企业包括沃得农机、约翰迪尔、铁建重工、德邦大为、四平顺邦、合众思壮等内外资骨干整机及零部件企业,展示产品包括:轮式拖拉机、谷物收获机、玉米收获机、插秧机、打捆机、精量播种机、青饲料收获机、花生收获机、北斗导航自动驾驶系统、农用轮胎等。



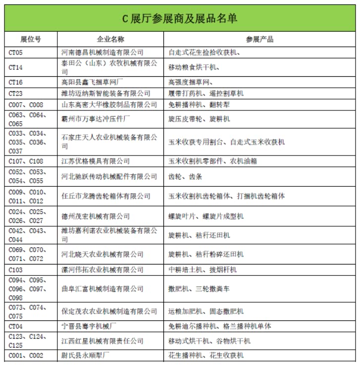
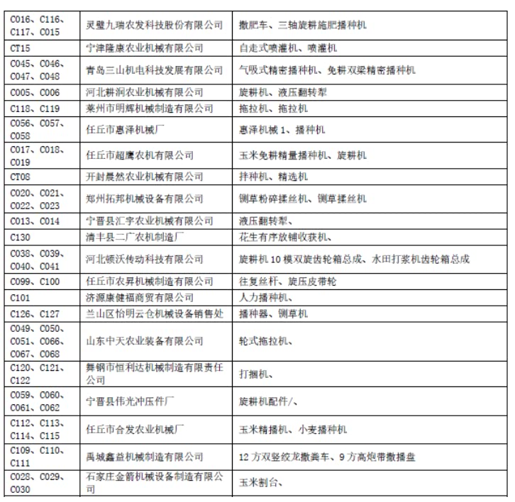
C展厅包含室内特装区和净地展区,特装设施及产品限高5米,设置特装展位49个,净地展位133个,展览面积8200平,展示企业91家,展示企业包括河北农哈哈、河南德昌、石家庄天人、锐牛股份、新乡立广、南通卓越、河北黑一等整机及零部件企业,展示产品包括:自走式花生捡拾收获机、移动粮食烘干机、玉米收获专用割台、传动胶带、弹簧弹齿、喷灌机、播种机、割草机等产品。





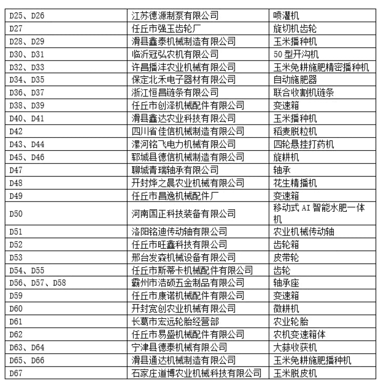
D展馆为室内净地展位,设置摊位111个,展示企业71家,展示产品主要以插秧机、脱粒机、喷灌机、播种机、开沟犁、打包机、变速箱、耙、柴油机等各类农机零部件为主。




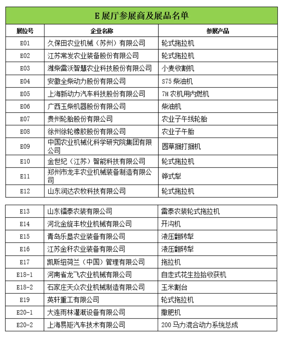
E展厅为室内特装展厅,展示企业包括久保田、潍柴雷沃、中国农机院、江苏常发、英轩重工、安徽全柴、上海新动力、广西玉柴、贵轮、徐轮、郑州龙丰等内外资骨干整机及零部件企业,展示产品包括:轮式拖拉机、谷物收获机、玉米收获机、插秧机、柴油机、轮胎、液压翻转犁、打捆机等。


F展厅为室内特装展厅,展示企业包括中国一拖、常州东风、江苏悦达、道依茨法尔、新研牧神、山东悍沃、郑州龙丰、河南农有王等行业骨干整机及零部件企业,展示产品包括:轮式拖拉机、液压翻转犁、发动机等。


驻马店国际会展中心中心广场室内标准摊位,共设置标准摊位403个,展示企业274家,主要参展产品为小型农机具及零部件产品。










室外烘干机展区展示的全部为烘干机产品,安徽辰宇、安徽正阳、山东天鹅、河南中科智能等14家企业携多款精品登场,从各类粮食烘干机到果蔬烘干机以及离心式通风机,产品丰富,适配多样烘干需求。
