想要办理商转公,需要什么条件?怎么申请?需要哪些材料?今天就为大家整理一篇攻略,赶快来看!
郑州“商转公贷款”办理指南
✅郑州“商转公贷款”申请条件:
1️⃣商业贷款所购房屋已经取得《房屋所有权证》或《不动产权证书》,除向商业贷款银行设定抵押外,未设定其他抵押权、居住权登记事项,不存在司法查封、冻结等权利限制;
2️⃣商业贷款尚未结清,且无尚未处理的逾期,商业贷款银行同意提前结清商业贷款;
3️⃣《房屋所有权证》或《不动产权证书》记载的所有权人或共有权人符合公积金贷款申请条件;
4️⃣具有在规定时间内结清商业贷款的能力。
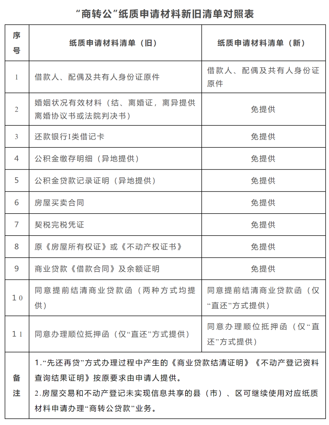
✅郑州“商转公贷款”申请材料:

图源:郑好办
✅郑州“商转公贷款”申请入口:
郑好办
郑州“商转公贷款”直还签约银行一览表
(2026年3月3日发布)

图源:郑州住房公积金管理中心
郑州灵活就业公积金能办理商转公吗
✅灵活就业公积金是否能办理商转公分为以下两种情况:
灵活就业缴存职工中
已经办理贴息贷款的,暂不能将贴息贷款转为公积金贷款
已经办理商业贷款,符合商转公贷款条件的,可以将商业贷款转为公积金贷款
✅异地灵活就业缴存是否可以办商转公?
符合公积金贷款条件的异地缴存职工(含灵活就业),商业贷款所购住房位于郑州行政区域内,且商业贷款未结清的,均可申请商转公贷款。
国家金融监督管理总局、中国人民银行3月15日对外发布《个人贷款业务明示综合融资成本规定》,要求贷款人向借款人展示综合融资成本明示表,清晰披露个人贷款息费成本,使个贷各项息费“阳光化”“透明化”。 金融监管总局、中国人民银行有关司局负责人介绍
在我们熟悉的电商平台之外,近年来一些新的电商平台涌现。这类平台表面上看与主流电商平台无异,价格却高出许多,有的商品甚至溢价幅度接近80%。 近日,不少消费者向中新经纬反映称,在羊小咩、鹿优选、金玉满堂等平台消费时,遭遇商品高额溢价、虚假电商
日前,泰康人寿积极响应监管号召,全面启动2026年“3·15”金融消费者权益保护教育宣传活动。本次活动以“清朗金融网络,守护安心消费”为主题,将在全国范围内通过一系列扎实举措,切实守护消费者合法权益。 党建引领,全员落实,筑牢消保根基 泰康
大象新闻
2月25日,记者从郑州住房公积金管理中心获悉,中国工商银行股份有限公司郑州商都路支行已与该中心签订《商转公贷款业务合作协议》,目前共有64家银行可办理商转公贷款业务。
2月24日,郑州住房公积金管理中心发布通知,具体如下: 郑州住房公积金管理中心关于 新增“商转公贷款”签约银行的通知 各有关单位,住房公积金缴存职工: 根据《郑州住房公积金管理中心关于商业银行个人住房贷款转住房公积金个人住房贷款有关事项的通
大象新闻