近日,省人力资源社会保障厅、省财政厅、国家金融监督管理总局河南监管局联合发布通知,在郑州、洛阳、南阳三市试点成效显著的基础上,在全省范围内开展补充工伤保险试点工作。
据了解,补充工伤保险由基本工伤补充保险和职业伤害保险组成。全面实施补充工伤保险,是支持多渠道灵活就业、健全完善超龄、实习、新就业形态等从业人员职业伤害保障制度的重要举措。
哪些人可以参加补充工伤保险?缴费标准是多少?哪些形式可以赔付?赔付流程有哪些?一起来看——
文件全文:
河南省人力资源和社会保障厅 河南省财政厅 国家金融监督管理总局河南监管局
关于在全省开展补充工伤保险试点工作的通知
各省辖市、济源示范区人力资源社会保障局、财政局、金融监管分局,航空港区党工委组织人事部、财政金融局:
为深入贯彻党的二十大精神,落实《中共中央关于制定国民经济和社会发展第十五个五年规划的建议》提出的“扩大失业、工伤保险覆盖面,建立健全职业伤害保障制度”的总体要求,进一步优化我省营商环境,加快建立多层次工伤保险制度体系,切实加强新就业形态人员等群体职业伤害保障,在郑州、洛阳、南阳3市补充工伤保险试点工作平稳运行并取得积极成效的基础上,经研究决定,对试点城市进行扩围,在全省范围内开展补充工伤保险试点工作。现就有关事项通知如下:
一、提高政治站位,加强组织领导。补充工伤保险作为政府主导的政策性保险,是现有工伤保险制度的拓展和补充。全面实施补充工伤保险,是支持多渠道灵活就业、健全完善超龄、实习、新就业形态等从业人员职业伤害保障制度的重要举措。各地要高度重视,充分认识此项工作的重要意义,统一思想认识,健全工作机制,积极协助商业保险公司做好政策衔接、宣传动员、参保服务、信息系统支持等相关工作,确保补充工伤保险工作稳妥有序推进。
二、周密组织实施,完善政策体系。各级人力资源社会保障部门要会同财政部门、金融监管部门、承保商业保险机构按照《河南省补充工伤保险试点实施办法》及相关规定,结合本地实际,细化落实措施,完善运行机制。要进一步健全补充工伤保险的覆盖范围、参保缴费、保障情形、待遇支付等政策,优化管理服务流程,探索可持续的运行模式。要以构建多层次工伤保障体系为目标,鼓励发展与补充工伤保险相衔接的商业保险产品,满足用人单位和就业人员多元化的保障需求。
三、广泛宣传引导,营造良好氛围。补充工伤保险工作政策性强、涉及面广、社会关注度高。各有关部门要切实加强政策宣传和解读,充分利用各类媒体平台,创新宣传方式,讲清政策内容、参保流程和保障权益。要及时回应社会关切,做好解疑释惑工作,充分调动用人单位和各类就业人员参保积极性,引导其主动参加、依法享受保障。要坚持正确舆论导向,发掘宣传典型事例,发挥示范引导作用,为全面实施补充工伤保险营造良好社会氛围。
四、强化运行监测,持续优化提升。省级人力资源社会保障部门要会同财政、金融监管等部门,加强对全省补充工伤保险运行情况的监测、分析和评估。各地要密切配合承保商业保险机构开展业务,不断优化承保、理赔流程,动态跟踪政策实施效果,及时发现并研究解决工作中出现的新情况、新问题。要认真总结试点及全面推行阶段的经验做法,不断完善政策和管理服务,推动我省多层次工伤保险体系更加健全、更具韧性。实施过程中遇到的困难和问题,请及时向省人力资源社会保障厅报告。
附件:河南省补充工伤保险试点实施办法
河南省人力资源和社会保障厅河南省财政厅
国家金融监督管理总局河南监管局
2026年1月30日
(此件主动公开)
附件
河南省补充工伤保险试点实施办法
第一章总则
第一条为深入贯彻党的二十大、二十届历次全会和习近平总书记关于完善覆盖全民的社会保障体系重要讲话精神,进一步构建多层次工伤保障体系,减轻用人单位的经济负担,加强新就业形态人员职业伤害保障,根据《社会保险法》《保险法》《工伤保险条例》《河南省数字经济促进条例》《国务院关于加强监管防范风险推动保险业高质量发展的若干意见》等法律法规政策,制定本办法。
第二条补充工伤保险由基本工伤补充保险和职业伤害保险组成,是由政府主导、用人单位自愿参保、商业保险机构具体承办的政策性保险,是现有工伤保险制度的拓展和补充。
第三条承办试点城市补充工伤保险业务的商业保险机构应具备以下条件:
(一)具有保险监督管理机构核准的经营健康保险业务、意外伤害保险业务等人身、健康保险公司业务许可证;
(二)择优选择已在若干省市成功开展补充工伤保险业务并与当地人力资源社会保障部门实现信息系统搭建对接,具备丰富承办运营经验的专业商业保险机构。
第四条承办试点城市补充工伤保险业务的商业保险机构,应当及时与试点城市人力资源社会保障局签订《XX市补充工伤保险合作协议》(以下简称《合作协议》见附件1),约定服务内容,明确各方权利义务和违约责任,确保投保人和被保险人的权益。各试点城市社会保险经办机构按照《合作协议》约定,协助承保商业保险机构做好信息共享、窗口设置和政策咨询等服务。
第五条补充工伤保险费由承保商业保险机构收缴,实行统收统支,单独建账,单独核算。
补充工伤保险应当坚持“收支平衡、保本微利、自负盈亏”的原则,省级人力资源社会保障行政部门可会同财政、金融监管部门根据各试点城市运营情况适时对补充工伤保险的缴费标准、赔付项目及标准调整提出指导意见。
第二章基本工伤补充保险
第六条基本工伤补充保险的参保范围及缴费标准如下:
试点城市行政区域内已依法参加工伤保险的各类用人单位,可参加基本工伤补充保险。机关事业单位自愿参加基本工伤补充保险的,参保缴费所需资金由单位统筹现有经费或自筹解决,财政不再另外安排。
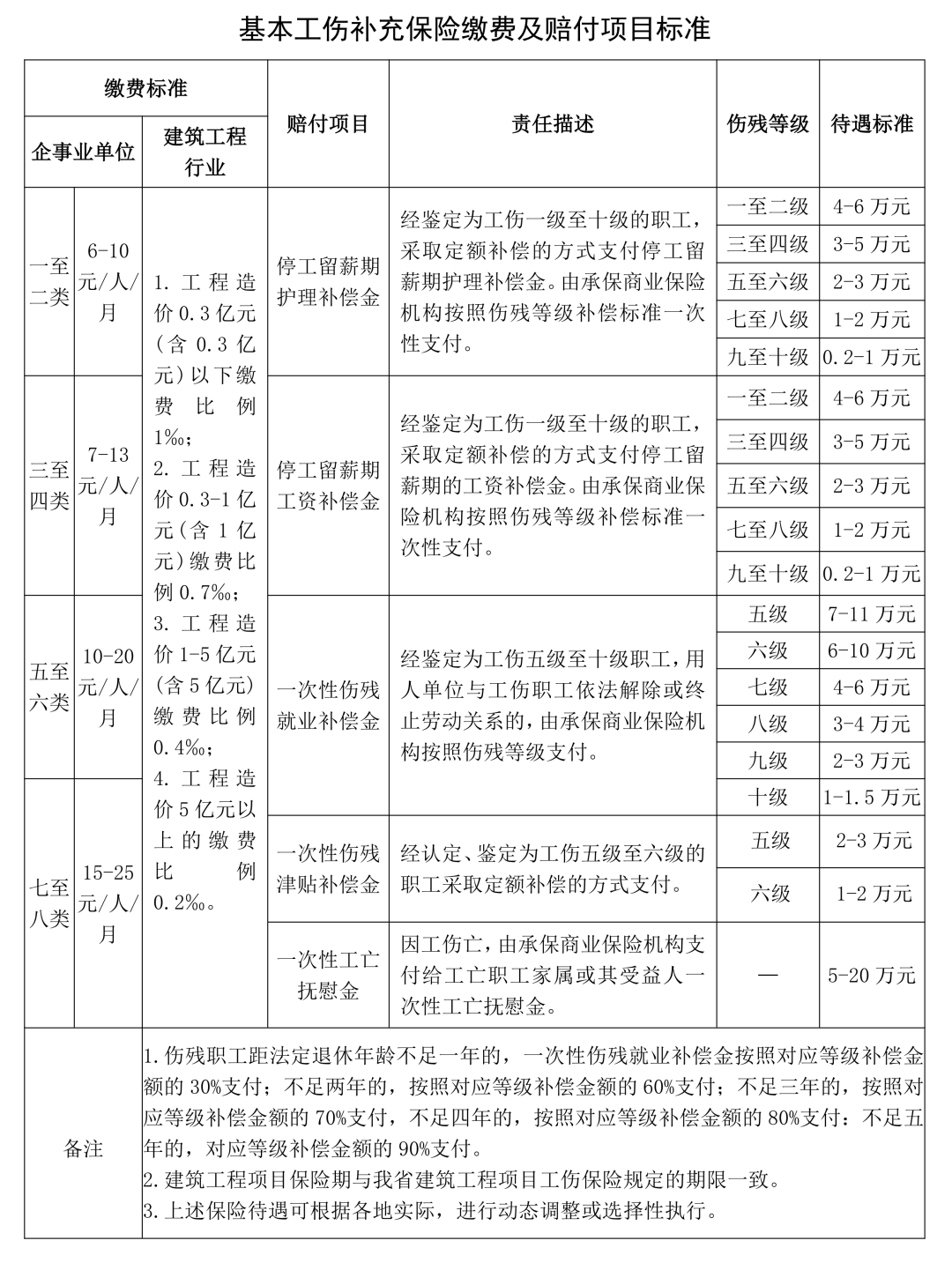
缴费标准详见《基本工伤补充保险缴费及赔付项目标准》(附件2)。
第七条基本工伤补充保险的赔付情形及认定鉴定程序如下:
参加基本工伤补充保险的被保险人,在保险有效期内发生工伤事故或患职业病的,承保商业保险机构依据人力资源社会保障行政部门出具的工伤认定决定书和劳动能力鉴定结论书,按照本办法规定直接给予赔付,承保商业保险机构不再进行认定和鉴定。
第三章职业伤害保险
第八条职业伤害保险的参保范围及缴费标准如下:
试点城市行政区域内符合以下条件的暂未纳入工伤保险保障范围的劳动者可参加职业伤害保险。
1.用人单位招用超过法定退休年龄,且年龄不超过70周岁的从业人员;
2.年满16周岁,有全日制学历教育的技工院校中高等职业学校,根据法律法规和国家有关规定,集中统一安排学期性顶岗实习的学生(含在校实习生)或临时务工的学生;
3.村(社区)党组织委员会和村(居)民委员会人员、大学生基层专干等;
4.试点城市行政区域内通过互联网平台注册并接单,以平台企业名义提供出行、外卖、即时配送、同城货运和家政服务并获得报酬或收入的新就业形态从业人员;
5.国家机关、事业单位、人民团体等依法组建的志愿服务组织,在组织应急救援、公共卫生防控、大型活动等维护国家利益、公共利益活动前,已按规定注册并提供上述志愿服务的志愿者;
6.已在试点城市行政区域内从业且参加基本养老保险(含企业职工基本养老保险、城乡居民基本养老保险)并缴费的灵活就业人员和自由职业者;
7.其他暂时无法纳入工伤保险制度范畴的从业人员。
缴费标准详见《职业伤害保险缴费及赔付项目标准》(附件3)
第九条职业伤害保险的赔付情形及认定鉴定程序如下:
参加职业伤害保险的被保险人,在保险有效期内有以下情形之一的,认定为赔付情形:
(一)在工作时间和工作场所内,因工作原因受到意外伤害的;
(二)工作时间前后在工作场所内,从事与工作有关的预备性或收尾性工作受到意外伤害的;
(三)在工作时间和工作场所,因履行工作职责受到暴力等伤害的;
(四)因公外出期间,由于工作原因受到意外伤害或发生事故下落不明的;
(五)在合理的上下班途中(在指定时间前往指定场所接受平台企业常规管理要求,或者在执行平台订单任务返回日常居所的合理路线途中),受到非本人主要责任的交通事故或者城市轨道交通客运轮渡火车事故伤害的;
(六)在工作时间、工作岗位(在执行平台订单任务期间),突发疾病死亡或者在48小时内经抢救无效死亡的;
(七)在抢险救灾等维护国家利益、公共利益活动中受到意外伤害的;
(八)法律、行政法规规定应当认定工伤的其他情形。
第十条按照本办法第八条规定参加职业伤害保险的,符合本办法第九条规定情形,但被保险人有下列情形之一的,不得认定为赔付情形:
(一)故意犯罪的;
(二)酒后驾驶、无合法有效驾驶证驾驶、驾驶无有效行驶证机动车的;
(三)斗殴、醉酒,服用、吸食或注射毒品的;
(四)自残或者自杀的;
(五)失踪下落不明的;
(六)非工作时间、工作岗位突发疾病死亡以及因疾病导致的伤害。
第十一条参加职业伤害保险的投保人应当在被保险人发生职业伤害事故48小时内,通过承保商业保险机构的客服热线或指定服务人员的联系方式向承保商业保险机构报案,承保商业保险机构应及时对职业伤害事故进行调查核实,并向投保人提供理赔意见。投保人或被保险人未在48小时内通知承保商业保险机构,致使职业伤害事故的性质、原因、损失程度等难以确定的,承保商业保险机构对无法确定的部分,不承担赔付责任。
第十二条职业伤害事故造成被保险人残疾的,被保险人通过司法鉴定机构进行伤残等级鉴定,伤残等级根据《劳动能力鉴定-职工工伤与职业病致残等级》(中华人民共和国国家标准 GB/T16180)等规定执行。
第四章参保流程
第十三条基本工伤补充保险的投保人为用人单位,职业伤害保险的投保人可为新业态从业人员等其他灵活就业人员个人或其服务的平台企业及所属行业协会等单位,被保险人为用人单位的职工或新业态从业人员个人,保险人为承保商业保险机构。
第十四条承保商业保险机构负责开发、改造、升级、维护补充工伤保险信息系统,与各级社会保险信息系统做好功能模块对接,实现信息共享。同时采取线上、线下等多种参保缴费方式,方便用人单位办理参保手续。收缴的补充工伤保险费存入承保商业保险机构指定的账户。
第十五条保险合同有效期内,参保人员发生正常增加或减少的,投保人可申请承保商业保险机构按规定补缴或退还补充工伤保险费。
第五章待遇项目、标准及核定
第十六条投保人参加基本工伤补充保险的,被保险人工伤事故或患职业病发生在保险有效期内的,由补充工伤保险费赔付停工留薪期护理补偿金、停工留薪期工资补偿金、一次性伤残就业补偿金、一次性伤残津贴补偿金、一次性工亡抚慰金等待遇项目。赔付项目及标准详见《基本工伤补充保险缴费及赔付项目标准》(附件2)。
第十七条投保人参加职业伤害保险的,被保险人意外伤害事故发生在保险期内的,由补充工伤保险费赔付一次性身故补偿金、一次性伤残补偿金以及职业伤害医疗补偿金。赔付项目及标准详见《职业伤害保险缴费及赔付项目标准》(附件3)。
第十八条赔付金由投保人向承保商业保险机构提出申请,承保商业保险机构依据人力资源社会保障行政部门、劳动能力鉴定委员会或承保商业保险机构委托相关部门出具的认定、鉴定结论等相关材料,按照本办法规定的赔付项目及标准支付赔付金。申请赔付金的办理时限按照承保商业保险的有关规定执行。
第十九条《工伤保险条例》规定应由用人单位承担的相关工伤保险待遇项目,以及通过仲裁或诉讼裁决(裁判)由投保人承担的意外伤害责任,由补充工伤保险按照本办法第十六条和第十七条规定的赔付项目和标准予以补偿,不足部分由用人单位支付。一次性身故补偿金应直接赔付给被保险人。
第六章经办及监管
第二十条承保商业保险机构可与社会保险经办机构实行协作办公,条件允许的,在社会保险经办机构服务大厅开设补充工伤保险服务窗口。承保商业保险机构设计开发投保、理赔相关数据模块,与工伤保险经办业务系统实现信息数据共享,为投保人提供高效便捷的服务。具体经办操作规程由承保商业保险机构制定,报社会保险经办机构备案。
第二十一条承保商业保险机构开展补充工伤保险业务应当按照《中华人民共和国保险法》的有关规定,接受各级金融监督管理部门的监管,并接受各级人力资源社会保障行政部门和社会保险经办机构的指导和监督。
第二十二条承保商业保险机构与投保人、被保险人因参保缴费、认定、鉴定和待遇支付等发生争议的,按照双方签订的补充工伤保险协议和商业保险的有关规定处理。
第二十三条承保商业保险机构应协助各级人力资源社会保障行政部门做好工伤事故伤害案件调查、取证,及时掌握第一手证据信息,作为认定工伤时的证据参考。承保商业保险机构调查、取证所产生的成本,应从补充工伤保险费中列支。同时,承保商业保险机构要加强对参保单位安全生产事故预防服务和事故调查,投保人与被保险人应当予以配合。
第七章附则
第二十四条本办法所称职业伤害是指遭受外来的、突发的、因工疾病导致的、非本人意愿的客观事件直接致使身体受到的伤害。
本办法所称的故意犯罪、酒后驾驶、无合法有效驾驶证驾驶、驾驶无有效行驶证机动车、斗殴、醉酒、自残、自杀、下落不明等情形,应依据人民法院出具的生效判决书、公安机关出具的处置决定书或证明材料进行处理。
第二十五条本办法自下发之日起施行。
附件一:




附件二:

附件三:

来源:河南省人力资源和社会保障厅网站