为更好满足居民刚性和改善性住房需求,促进房地产市场平稳健康发展,2月25日,上海市住房城乡建设管理委、市房屋管理局、市财政局、市税务局、市公积金管理中心等五部门联合印发《关于进一步优化调整本市房地产政策的通知》(以下简称《通知》),自2026年2月26日起施行。
一、进一步调减住房限购政策
服务宜居安居,促进职住平衡,聚焦满足居民合理住房需求,《通知》明确进一步调减住房限购政策。
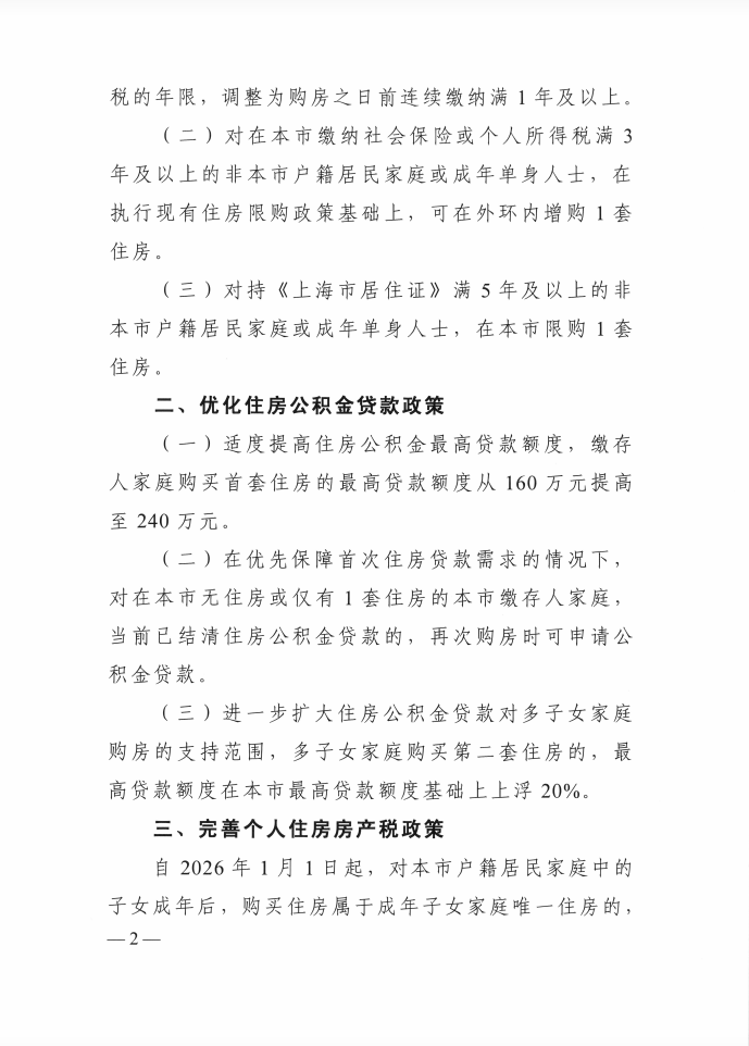
一是缩短非沪籍居民购买外环内住房所需缴纳社保或个税年限。对非本市户籍居民家庭或成年单身人士购买外环内住房的,购房所需缴纳社会保险或个人所得税的年限,调整为购房之日前连续缴纳满1年及以上。
二是符合条件非沪籍居民可在外环内增购1套住房。对在本市缴纳社会保险或个人所得税满3年及以上的非本市户籍居民家庭或成年单身人士,在执行现有住房限购政策基础上,可在外环内增购1套住房。
三是符合条件的持《上海市居住证》群体可在本市购买住房。对持《上海市居住证》满5年及以上的非沪籍居民家庭或成年单身人士,在本市限购1套住房,无需提供缴纳社保或个税证明。
按照上述规定,非沪籍居民家庭或成年单身人士,自购房之日前在本市连续缴纳社会保险或个人所得税满1年及以上的,在外环外购买住房不限套数,在外环内限购1套住房;连续缴纳社会保险或个人所得税满3年及以上的,在外环内限购2套住房。持《上海市居住证》满5年及以上的,在全市范围内限购1套住房。
关于住房限购政策相关业务,可拨打房地产交易行业服务热线“962269”具体咨询。
二、优化住房公积金贷款政策
发挥公积金支持住房消费作用,满足缴存人在不同阶段的宜居安居需求,《通知》规定优化住房公积金政策。
一是适度提高住房公积金最高贷款额度。将缴存人家庭购买首套住房的公积金贷款最高额度从160万元提高至240万元,叠加多子女家庭和购买绿色建筑最高贷款额度上浮政策(最高上浮35%),本市公积金家庭贷款最高额度可达到324万元。对购买第二套住房的最高贷款额度也相应予以提高。
二是优化贷款套数认定。对于已使用过公积金贷款的本市缴存人家庭,在本市无住房或仅有1套住房、且当前已结清住房公积金贷款的,在本市再次购房时可申请公积金贷款。
三是扩大多子女家庭购房支持范围。公积金贷款支持政策的适用范围从购买首套住房拓展至购买第二套住房。即对多子女家庭购买第二套住房的,最高贷款额度在本市最高贷款额度基础上上浮20%。
关于住房公积金贷款政策相关业务,可查询上海住房公积金官网或拨打住房公积金热线“12329”具体咨询。
三、完善个人住房房产税政策
支持居民置换改善需求,《通知》规定自2026年1月1日起,对本市户籍居民家庭中的子女成年后,购买住房属于成年子女家庭唯一住房的,暂免征收个人住房房产税。即对购房人于未成年时(或于本市个人住房房产税试点前)已与父母、(外)祖父母共同拥有住房的,在本市新购或置换住房后,该住房仍属于成年子女家庭唯一住房的(除上述共同拥有住房外),暂免征收个人住房房产税。
购房人家庭住房情况发生变化,符合上述条件的,可向应税住房所在地税务机关重新办理个人住房房产税纳税信息申报、认定,从税务机关重新认定之次月起调整纳税,并退还所属期在2026年1月1日以后多缴纳的税款。
关于完善个人住房房产税政策相关业务,可拨打税务咨询热线“12366”具体咨询。



来源:房可圆微信公号
大象新闻
美国总统特朗普20日在一场白宫记者会上称,他将签署行政令,对全球商品加征10%的进口关税,为期150天,以取代稍早前被美国最高法院认定违法的一些紧急关税。 特朗普称,这一行政令将依据《1974年贸易法》第122条发布。 据美国媒体报道,与特
王城公园、隋唐城遗址植物园灯会/庙会 12岁以下或身高1.4米以下儿童、 60岁以上老年人等人群 可凭有效身份证件及有效资格证件免门票 来看看具体优惠政策 提醒:王城公园、隋唐城遗址植物园 不属于年票景区 不能使用洛阳旅游年票 2026王
问:此前加拿大、英国领导人访华时,中方表示将对两国实施单方面免签政策。请问目前进展如何? 答:为进一步便利中外人员往来,中方决定自2026年2月17日起,对加拿大、英国持普通护照人员实施免签政策,两国持普通护照人员来华经商、旅游观光、探亲访
北京日报客户端
大象新闻
2月8日,开封万岁山武侠城发布调整门票政策通知:2026年2月17日-2026年3月4日(农历正月初一至正月十六),万岁山景区门票规则将调整为三日内万岁山仅可入园一次;门票所赠送的中国翰园碑林、开封铁塔景区、开封城墙景区,仍保留三日内不限次
大象新闻
央视新闻