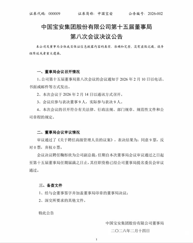
2月23日晚,深圳国资系上市公司中国宝安(000009.SZ)发布公告,公司第十五届董事局第八次会议于2月14日以通讯方式召开,会议全票通过《关于聘任高级管理人员的议案》,正式聘任鞠彤欣为公司副总裁。这位拥有粤民投履历、熟悉公司治理的90后高管,将进入经营决策层,进一步强化公司管理层的资本运作与产业整合能力。
公告显示,本次会议应参与表决董事9人,实际参与表决9人,会议召开及表决程序符合法律法规及公司章程规定。鞠彤欣的任职资格已通过董事局提名委员会审核,任期自本次会议审议通过之日起,至第十五届董事局任期届满之日止。
截至目前,鞠彤欣未持有公司股份,与公司控股股东、实际控制人及其他董事、监事、高级管理人员不存在关联关系,未受到证券监管部门处罚,任职资格合规。

年仅35岁的鞠彤欣,此次任命后成为了中国宝安管理层中最年轻的副总裁。公开履历显示,鞠彤欣,1991年出生,密歇根大学(安娜堡)精算学学士,哥伦比亚大学(纽约)统计学硕士。她曾任职于万科战略与投资部,后加入粤民投,担任投资总监、国际业务板块负责人,深度参与新能源、新材料等领域的产业投资与并购整合,是粤民投体系内具备全球化视野与实操经验的骨干成员。
随着粤民投成为中国宝安第二大股东,鞠彤欣正式加入中国宝安,曾任公司第十一届监事会监事长,及中国宝安旗下重要子公司贝特瑞监事,对公司新能源材料、生物医药、股权投资等核心板块业务架构、治理机制与资产脉络高度熟悉。
从股权与治理结构来看,中国宝安第十五届董事局由6名非独立董事与3名独立董事组成。其中,深国资背景的黄旭、孙学东、单慧占据三个董事席位,黄旭任公司董事局主席;粤民投系的卢敏、刘志华占据两个席位;中国宝安原高管曾广胜占据一席,担任董事局副主席。
截至目前,中国宝安已形成“深国资主导、粤民投深度参与、老班底稳定运营”的三方协同治理格局。

作为国内首批上市的多元化产业集团,中国宝安旗下拥有贝特瑞、马应龙等多家优质上市与非上市平台,资产规模大、业务链条长。市场人士指出,此次高管聘任不仅是一次常规人事调整,更是中国宝安治理结构持续完善、战略方向进一步清晰的信号。
来源:南方都市报
2月24日,@小米法务部 在微博发文称,就此前起诉自媒体账号“AutoReport汽车产经”侵权一案,近日小米公司收到法院一审判决。 @小米法务部 称,法院认定被告使用前述账号在多个网络平台传播事实核查不足、“张冠李戴”、明显贬损的内容,侵
近日,总部位于香港的领先金融科技企业——汇创未来科技有限公司(Vcan FT)正式宣布,其筹备已久的金融科技专属基金项目全面启动。凭借深厚的技术积淀与权威机构背书,这一标志性项目的起航不仅将为企业自身发展注入强劲动能,更将为香港乃至全球金融
映象网讯(大象新闻记者 周文德 通讯员 张超会 闫梦珂) 2026年春节假期圆满收官,在万家团圆、欢度佳节的时刻,国网平舆县供电公司以保安全、保供应、保服务、保民生为目标,凭借数字化手段筑牢电网“智慧防线”,圆满完成春节保供电各项任务,用
今天,商务部新闻发言人就中德经贸合作情况答记者问。 有记者问:德国总理默茨将于2月25日至26日对中国进行正式访问。请问双方届时在经贸领域将有哪些活动安排,有望取得哪些成果?如何评价中德经贸关系发展现状及未来合作前景? 答:中德建交50多年
长达9天的春节假期昨天落幕。中国移动梧桐大数据分析发现,这个假期全国出游规模较去年假期日均增长3.5%,全国文旅市场繁荣有序。01:37 OKCancel蓝光超清高清流畅继续播放当前非Wi-Fi网络,继续播放将产生流量费用视频播放失败建议打
大象新闻
映象网讯(大象新闻记者 周文德 通讯员 马彩云) “电商产业园保电人员已到岗到位。”2月22日上午8时40分,国网泌阳县供电公司城区供电中心在公司重大保电工作群里汇报。 泌阳县2026年首届年货大集暨电商园区商品展销会于2月6日在城东电商
北京日报
“跳槽”是职场中较为常见的现象 有些劳动者认为 公司可能会对 “跳槽”过于频繁的劳动者 产生负面印象甚至不予录取 那么 隐瞒自己频繁“跳槽”的工作经历 可取吗 近日 广东省广州市南沙区人民法院 审结了一起劳动争议案 【案情回顾】 张某在20