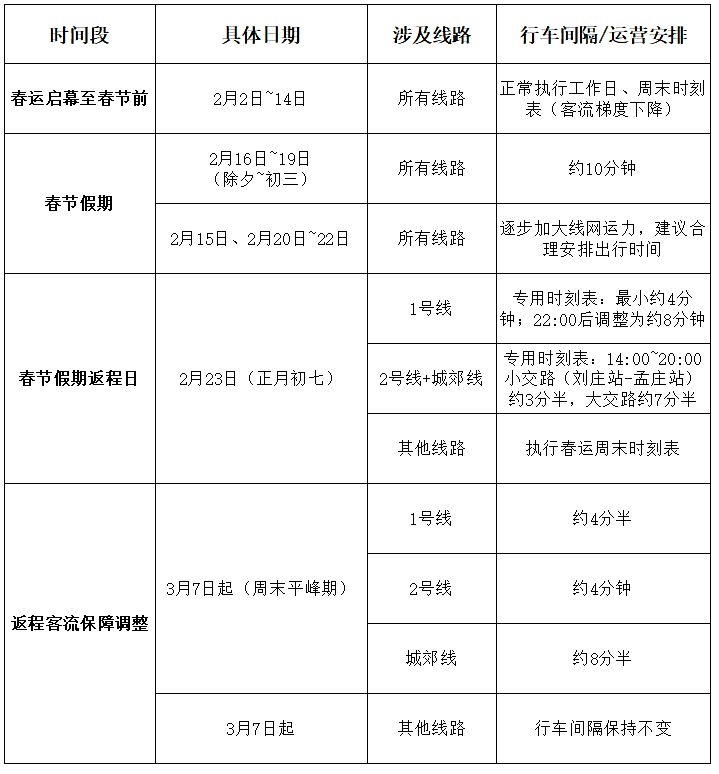
春节假期(2月15日至2月22日),受春节假期客流变化等因素影响,2月16日至2月19日(除夕至初三),地铁各线路行车间隔约10分钟;2月15日、2月20日至2月22日,地铁各线路逐步加大线网运力资源,请市民乘客合理安排出行时间。
2月23日(正月初七)春节假期返程日,地铁1号线、2号线与城郊线使用专用时刻表,1号线最小行车间隔约4分钟,22:00后行车间隔调整为约8分钟;2号线与城郊线14:00~20:00小交路调整为刘庄站至孟庄站,小交路行车间隔约3分半,大交路行车间隔约7分半;其他线路执行春运周末时刻表。
为保障春运返程客流出行,3月7日起,调整1号线、2号线与城郊线周末平峰期行车间隔,其中1号线调整为约4分半,2号线调整为约4分钟,城郊线调整为约8分半,其他线路行车间隔保持不变。

图源:郑州发布
除此之外,郑州地铁目前还有乘车优惠活动,一起了解一下!
郑州地铁云闪付1.99元省心卡
活动内容:
支付1.99元,购买“出行省心卡”,使用云闪付APP乘车码在指定城市扫码过闸时,可享受立减0.5元优惠。每份“出行省心卡”支持在30天内享受20次优惠,单日限享1次优惠。一个月立省10元
活动入口:云闪付
春节假期(2月15日至2月22日),受春节假期客流变化等因素影响,2月16日至2月19日(除夕至初三),地铁各线路行车间隔约10分钟;2月15日、2月20日至2月22日,地铁各线路逐步加大线网运力资源,请市民乘客合理安排出行时间。
2月12日,有IP为上海的网友反映,七莘路与黎安路附近发生塌陷,引发关注。 视频显示,在道路围挡的路段,一处路面有明显凹陷,周围围着不少工作人员,周围堆放着一些施工设施。不久,道路开始迅速塌陷,路面沉入地下,旁边的简易工程房也陷入坑洞。同时
新华社
郑州市气象台发布寒潮蓝色预警信号 郑州市气象台2026年2月5日11时25分发布寒潮蓝色预警信号:预计7日凌晨较5日凌晨,郑州市主城区、航空港区、上街区所辖乡镇及街道最低气温将下降8℃左右,7日凌晨最低气温降至零下5℃。 5日下午至6日白天
2026年春运从2月2日(农历腊月十五)开始,到3月13日(正月二十五)结束,共计40天。记者从郑州地铁了解到,为做好今年春运工作,郑州地铁提前制定春运运营保障方案,围绕行车组织优化、客运服务提升、设备稳定运行等方面,用心绘制“平安、便捷、