元旦佳节来临,探亲出游、亲友团聚的喜悦氛围日渐浓厚,人员流动与聚集活动也随之增多。近日,中国疾病预防控制中心温馨提示,出行要注意流感等急性呼吸道传染病、诺如病毒及一氧化碳中毒的预防。
事关佳节安康,这份“健康锦囊”请收好,助您和家人平安喜乐度佳节!

预防呼吸道疾病
牢记“三件套”
冬季是流感、呼吸道合胞病毒、支原体等呼吸道传染病高发季,这类疾病主要通过飞沫或接触传播,在人员密集的聚会、旅行场景中更易扩散。
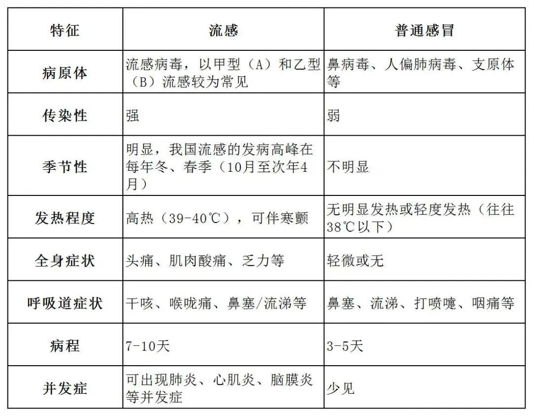
流感主要临床表现为发热、头痛、肌肉关节酸痛,常伴有咽痛、干咳、鼻塞、流涕等症状,还可出现畏寒、乏力等全身症状。孕妇、婴幼儿、老年人和慢性病患者等人群可因肺炎等并发症或基础疾病加重发展为重症病例。

△图源:苏州大学附属第二医院
呼吸道合胞病毒感染好发于儿童,最常见症状包括鼻塞、流涕、咳嗽及咽痛等,也可引起下呼吸道感染,如毛细支气管炎和肺炎,严重时可能导致呼吸衰竭。
支原体感染多见干咳,痰量较少,黏稠,发热多在38℃以上,可伴有鼻塞、流涕、咽痛及胸痛等症状,病程相对较长,少数患者持续高热,病情进展可有呼吸困难、胸痛及咯血,伴有肺内肺外并发症,出现头痛、心悸及腰痛等各系统损伤表现。
如何预防?
1.保持良好卫生习惯,采取健康防护措施。咳嗽或打喷嚏时,用纸巾等遮住口鼻;勤洗手,尽量避免用手触摸眼、鼻或口;前往商场、地铁等密闭、人员密集场所规范佩戴医用外科口罩;均衡饮食,适量运动,充足休息等。
2.出现发热、咳嗽、咽痛等呼吸道症状时,避免前往人员密集场所,如需就医则全程佩戴医用外科口罩。
3.疫苗接种是预防呼吸道传染病最有效的手段。根据疫苗接种的适用条件,积极接种呼吸道传染病相关疫苗,如流感疫苗、肺炎链球菌疫苗等。
共享美食 守住“安全线”
元旦假期聚餐与在外就餐机会增加,感染诺如病毒的风险也随之上升。

△图源:中国疾控中心
诺如病毒主要通过食入被病毒污染的食物或水、接触患者或其污染的物品、环境或吸入患者呕吐时产生的气溶胶等方式感染。诺如病毒全人群普遍易感,因不同基因群之间几乎没有交叉保护,可能会多次感染诺如病毒。
如果出现以下症状或其中之一,切勿盲目服药,应遵医嘱立即就医:
出现呕吐、腹泻等急性胃肠道症状。
出现发热、畏寒、头痛、肌肉酸痛等症状。
腹泻次数从几次到数十次不等,粪便稀水样,无脓血样便。
儿童易出现呕吐症状,成人多出现腹泻症状。

如何预防?
1.注意手部卫生。勤洗手,尤其是饭前便后、加工食物前。
2.注意饮食、饮用水卫生。不饮用生水,蔬菜瓜果彻底洗净,食物要煮熟煮透,特别是牡蛎等贝类海鲜。
3.做好清洁消毒。若物体表面被患者呕吐物或粪便污染,需使用含氯消毒剂或其他有效消毒剂清洗消毒;立即更换清洗被污染的衣物或床单等;清洗时应佩戴一次性手套,清洗后务必认真洗手。

过平安假期 筑牢“防护网”
随着气温下降,若在室内采用煤炭取暖、使用燃气设备时操作不当、长期处于密闭的空调车内等,易引发一氧化碳中毒。

一氧化碳是名副其实的“无形杀手”,学会识别中毒症状,才能早发现、早救治。
轻度中毒:可出现头痛、头晕、视力下降、耳鸣、恶心、乏力、心跳加速等症状。
中度中毒:除有轻度中毒症状之外,皮肤黏膜出现樱桃红色,多汗、心律失常、烦躁、行动迟缓、嗜睡、昏迷等症状继续加重。
重度中毒:进入昏迷状态,会出现阵发性或强直性痉挛,面色苍白或青紫,血压下降、瞳孔散大。

如何预防?
1.若室内采用煤炉、炭火炉等方式取暖,需确保煤炭烧尽,切勿闷盖;勤开门窗通风换气,保持室内空气新鲜。

2.应选择正规厂家生产的燃气、煤气热水器,经专业人员安装并检测合格后使用。
3.提供明火烧烤或火锅服务的餐厅需保证通风;消费者则避免长时间在密闭包间等环境内用餐。
4.车辆停驶时,不要长时间开启空调,更不要躺在门窗紧闭、空调开启的车辆内睡觉。
元旦假期期间,请密切关注自己和家人的健康状况,如出现发热、咳嗽、呕吐等不适,避免带病出行或参加聚会,必要时佩戴口罩前往医院就诊。
大象新闻记者王礴舒 12月31日凌晨,罗永浩深夜发文自曝受ADHD(注意缺陷与多动障碍)困扰,坦言自己的发布会从未彩排、幻灯片永远到开场前还在修改,全靠体力和药物硬撑,若后续治疗不佳将不再举办大型活动,引发全网热议。 针对这一话题,郑州
近日 男子每天穿破羽绒服超12小时 确诊“羽绒肺”的消息 引发大众广泛关注 这究竟是怎么一回事? 每日穿羽绒服,竟确诊“羽绒肺”? 日前 福建一名男子 因呼吸困难就医 检查显示其血氧饱和度已低至85% 并出现呼吸衰竭 最终被确诊为过敏性肺
秋冬季节,儿科门诊总能看到不少咳嗽、喘息的婴幼儿,部分患儿是呼吸道合胞病毒感染引起的。 一、认识这种“潜在”的病毒 呼吸道合胞病毒是一种常见的呼吸道病毒,具有较强的传染性和变异能力,是全球婴幼儿急性下呼吸道感染的重要病原体之一。 1.易感人
华商报
近日 男子每天穿破羽绒服超12小时 确诊“羽绒肺”的消息 引发大众广泛关注 这究竟是怎么一回事? 每日穿羽绒服 竟确诊“羽绒肺”? 日前,福建一名男子因呼吸困难就医,检查显示其血氧饱和度已低至85%,并出现呼吸衰竭,最终被确诊为过敏性肺炎
冬天穿羽绒服保暖,是再平常不过的事。一件破损羽绒服持续穿了四周后,福建一名男子的血氧饱和度已低至危险的85%,并出现呼吸衰竭,被确诊患上过敏性肺炎。 据了解,该男子连续四周每日穿着羽绒服超过12小时,且所穿羽绒服为网购低价商品,内衬已有
艾灸通过燃烧艾草产生的温热刺激特定穴位,其核心原理在于温经散寒、行气通络,对于寒凝经脉的病证效果优异。例如,软组织、关节疼痛,肠易激综合征,痛经等。此外还可以改善睡眠节律、缓解手脚冰凉症状、稳定情绪,甚至增强对风寒的抵御能力。 哪些人群