随着城市家养宠物数量增多,市民携带宠物出游需求日益旺盛。为满足市民办理宠物检疫证明的需求,依据相关法律法规,近日郑州市农业农村局发布《郑州市犬、猫等宠物申报检疫办理指南》,明确检疫办理全流程,保障宠物运输合规有序。
根据《中华人民共和国动物防疫法》规定,航空、铁路等运输方式托运宠物需提供检疫证明,无证明则承运人不得承运。此次发布的指南从多方面清晰界定办理要求:在设定依据上,以《中华人民共和国动物防疫法》《动物检疫管理办法》等多部法规及规程为支撑;申报主体涵盖宠物饲养单位与个人;检疫范围包括犬、猫及《国家畜禽遗传资源目录》内相关动物。
申报条件方面,宠物饲养单位需提供养殖档案、免疫档案和相应疫病实验室检测报告;散养户则需准备申报人有效证件、有效期内且狂犬病免疫超21天的免疫证明,以及相应疫病实验室检测报告。
检疫申报及办理流程是指南核心内容。申报需提前3天向所在地县级动物卫生监督机构申请,申报材料分两类:一是检疫申报单、狂犬病免疫证明、免疫有效保护期内的犬狂犬病免疫抗体检测报告(检测由指定实验室完成,地址及电话见附件2);二是若宠物已取得产地检疫证明,后续继续出售、运输或参与展示等活动,需提供检疫申报单、原始检疫证明和完整进出场记录。办理方式包含线下现场办理(各区县窗口地址及电话见附件1)与线上申报(申报后需到现场办理)。
动物卫生监督机构接到申报后,会及时审查材料,符合要求且当地无相关动物疫情的予以受理,不符合的则说明理由。受理后,申报人需携带宠物及材料按约定时间到现场或指定地点检疫。
指南还明确多项注意事项:申报主体信息与检疫申报单不符的,补正后方可重新申报;提供虚假材料将依法处罚;调运犬、猫需逐只检疫并出具证明;申报人需合理安排时间。市民若有疑问,可拨打郑州市动植物防疫检疫中心监督电话0371—67170779咨询。
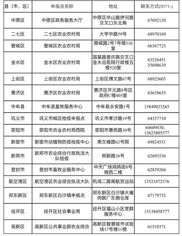
附:郑州市各区县(市)宠物检疫办理窗口地址及联系电话

附:郑州市狂犬病免疫抗体检测实验室名单

来 源:郑州广播电视台
随着城市家养宠物数量增多,市民携带宠物出游需求日益旺盛。为满足市民办理宠物检疫证明的需求,依据相关法律法规,近日郑州市农业农村局发布《郑州市犬、猫等宠物申报检疫办理指南》,明确检疫办理全流程,保障宠物运输合规有序。 根据《中华人民共和国动物
随着城市伴侣动物饲养数量的逐年提高,市民朋友携带家养宠物一起出游的需求也逐渐旺盛。根据《中华人民共和国动物防疫法》第52条规定:经航空、铁路、道路、水路运输动物和动物产品的,托运人托运时应当提供检疫证明;没有检疫证明的,承运人不得承运。为方
11月15日晚上,成都市新都区东骏湖景湾学院路东段附近,发生了一起交通事故:一名年轻女生在骑行自行车时,被路边突然窜出的未拴绳宠物狗绊倒,因未佩戴头盔,头部着地后流血不止,并倒地不起一直抽搐。 之后,关于宠物狗是从哪儿来的?狗主人是否被找到
大象新闻记者 胡俊峰 近期,国家税务总局新乡市税务局第一稽查局依法查处了新乡市大富石化有限公司偷税案件。经查,2021年至2023年,该加油站通过在账簿凭证上少列收入等手段隐匿销售收入进行虚假纳税申报,少缴增值税等税费款93.03万元。20
11月12日,河南省教育厅发布关于拟申报本科学校的公示。 根据《中华人民共和国高等教育法》《高等学校设置标准(试行)》等法律法规和有关政策规定,结合省高校设置评议委员会考察情况,拟按程序申报以河南科技学院为基础设立河南科技工程大学、以河南大
11月12日,河南省教育厅发布关于拟申报本科学校的公示。 根据《中华人民共和国高等教育法》《高等学校设置标准(试行)》等法律法规和有关政策规定,结合省高校设置评议委员会考察情况,拟按程序申报以河南科技学院为基础设立河南科技工程大学、以河南大
11月1日,广东广州白云区一小区某栋楼报料人王先生称其家中突然冒出了一条蛇,直接吓坏了他和家人。 他表示:在小区内遇到蛇的情况不止一次,上个月初小区内也发现了一条蛇,当时是在小区内被发现,现在直接“闯进”了家中,已经报警将蛇抓走了。对此,小
大象时政